English
切换导航
首页
关于我们
产品展示
新闻资讯
下载中心
联系我们
新闻资讯
当前位置:
首页
>
新闻资讯
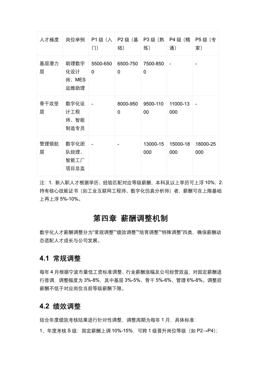
数字化人才薪酬管理制度
时间:2025-03-19
上一篇
数字化人才薪酬管理制度
下一篇